集团主页
首页
关于我们
公司简介
组织架构
资质荣誉
企业文化
联系我们
公司动态
业务范围
安全评价
安全生产标准化
非煤矿山安全风险分析论证
矿山隐蔽致灾因素普查治理
矿冶前沿技术培训
风险评估与隐患排查
应急管理体系建设咨询与指导
安全管家服务
安全教育培训
HAZOP分析
消防技术服务
安全生产事故调查
社会稳定风险评估
安全评价
机构综合信息
评价项目信息公开
安全评价资料清单
法律法规
党群工作
他山之石
优秀企业经验
安全行为学
首页
关于我们
公司简介
组织架构
资质荣誉
企业文化
联系我们
公司动态
业务范围
安全评价
安全生产标准化
非煤矿山安全风险分析论证
矿山隐蔽致灾因素普查治理
矿冶前沿技术培训
风险评估与隐患排查
应急管理体系建设咨询与指导
安全管家服务
安全教育培训
HAZOP分析
消防技术服务
安全生产事故调查
社会稳定风险评估
安全评价
机构综合信息
评价项目信息公开
安全评价资料清单
法律法规
党群工作
他山之石
优秀企业经验
安全行为学
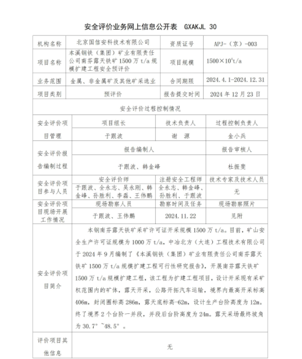
2024年12月--本溪钢铁(集团)矿业有限责任公司南芬露天铁矿1500万t/a规模扩建工程安全预评价
日期:2024-12-24
|
访问量:
现场勘查图片1
本溪钢铁(集团)矿业有限责任公司南芬露天铁矿1500万t/a规模扩建工程安全预评价